衡东县教育局关于寒假期间校外培训致家长的一封信
2026-03-14 12:42:04 | 作者:
尊敬的家长朋友:
寒假期间是孩子放松身心、自主成长的宝贵时光,应鼓励孩子制定贴合自身的假期计划,留足静心阅读的时光、适度劳动的闲暇、简单锻炼的间隙,在松弛中恢复身心活力,在日常里体悟生活美好,以休养为主,回归假期本真。请不要安排孩子参加任何违规学科类培训,理性看待非学科类培训,现就寒假校外培训温馨提示如下:
一、寒假不参加学科类培训
寒假期间,任何培训机构、托管机构等组织和个人,以任何形式在校外培训语文、数学、外语、历史、地理、物理、化学、生物、道德与法治等学科的均属违规培训。
二、理性选择非学科类培训
注意查看:一看“证照是否齐全”,校外教育培训机构应同时具有有效的《中华人民共和国民办学校办学许可证》和《营业执照》(或《民办非企业单位登记证书》),无证无照或证照不齐的机构为非法机构(正规机构见“白名单”)。二看“师资是否合格”,从事培训的教师具有教师资格证书或职业技能证书并张贴在校外培训机构显著位置。三看“收费是否公示上墙”,收费项目、标准等应在校外培训机构显著位置公示。四看“合同签订费用缴纳”,培训机构不得一次性收取或以充值等形式变相收取时间跨度超过3个月或60课时的费用,且费用金额不得超过5000元,费用通过“校外培训家长端”APP缴纳至校外培训机构资金监管专用账户,索要正规票据,签订《中小学生校外培训服务合同(示范文本)》。五看“培训时间是否符合规定”,线下培训结束时间不得晚于20:30时,线上培训时间不得晚于21时,且不得留作业。
三、监督举报违规培训行为
规范校外培训行为事关孩子的健康成长,需要广大家长朋友们的大力支持和配合。如您发现违规办学行为,特别是发现有重大安全隐患的,请及时向县教育局举报,举报电话:0734-5229732,0734-5222204。
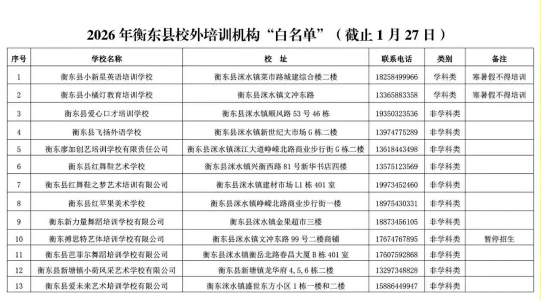
附:衡东县校外培训机构“白名单”(排名不分先后)
衡东县教育局
2026年1月29日
声明:本文由入驻作者编辑撰写,除官方账号外,观点仅代表作者本人,不代表本平台立场,如有侵犯您的知识产权的作品和其它问题,请与我们取得联系,我们会即时修改或删除。
相关新闻
-
【美丽青河】2000米云端邂逅粉雪霞光 青格里狼山国际滑雪场落日打卡成冬季新宠
在青河县的库尔莫特山巅,海拔2000米的瑙云烽火台旁,每天傍晚5:30至7:00,大自然总会准时开启一场浪漫的“色彩魔术”。随着青格里狼山国际滑雪场“粉雪霞光台”落日打卡环节......
-
【奋进青河】春雪消融启新程 春耕备耕正当时
3月30日,随着青河县春雪渐渐消融,当地种植户们抢抓农时、早谋划、早行动,纷纷开启农资储备模式,田间地头处处涌动着备耕的忙碌身影。 在阿格达拉镇种植户于治成的农资储......
-
【雪都石榴红】2026年阿勒泰地区“策马青河?狼山杯”刁羊挑战赛在青河成功举办
【雪都石榴红】2026年阿勒泰地区“策马青河・狼山杯”刁羊挑战赛在青河成功举办 3月4日,青河县狼山景区赛马场内人声鼎沸,2026年阿勒泰地区“策马青河・狼山杯”刁羊挑战......
-
【民生青河】20.1万只羊安全抵达冬牧场
12月1日,随着最后一批羊群踏雪进入阿尔泰山南麓的冬牧场棚圈,青河县2025年冬季转场工作圆满收官。全县8个乡(镇)290余户牧民赶着20.1万只羊,沿着规划有序的牧道,历经数日风雪......
-
“讲身边故事 展幸福风采”——萨尔托海乡举办农牧民讲故事选拔赛
青河县融媒体中心讯(通讯员 乔丽盼报道)为丰富农牧民群众精神文化生活,展现乡村发展新风貌,2月6日,萨尔托海乡举办“我把幸福讲给你听”农牧民讲故事选拔赛。来自全乡5名参......
-
【奋进青河】青河文旅融合惠民生 冰雪“冷资源”变增收“热引擎”
中央经济工作会议闭幕后,青河县紧扣“五个必须”要求和“两新”政策部署,以文旅融合激活冰雪“冷资源”,推动政策红利转化为民生福祉,实现发展提质与群众增收双赢。 在......
-
【奋进青河】品种改良+家庭牧场模式助农户增收
11月25日,在塔克什肯镇阿克喀仁村的边牧养殖家庭农场内,明亮暖和的羊圈里,阿勒泰羊、杂交羊“萨福克”正悠闲地啃食着饲料,养殖户叶尔肯别克·霍依西拜正忙着投喂羊群,脸上......
-
【奋进青河】新鲜农产进城来 小店撑起便民增收桥
随着绿色健康消费理念深入人心,青河县群众对原生态农副产品的需求持续攀升。查干郭勒乡村民塔拉甫别克·买赛在县城开了一家农副产品超市,架起城乡产销桥梁,既让县城居民......
-
【奋进青河】策马寒冬 牧歌嘹亮——纯血马养殖走稳增收路
1月29日,在青河县阿尕什敖包乡唐巴勒玉孜尔村的大河种马山羊养殖场,矫健的纯血马匹毛色光亮,负责人合那·革命别克正精心添喂草料。 合那·革命别克与马的缘分,源于自幼......
-
【民生青河】2184户家庭获708万元支持——青河县发放首批育儿补贴
近日,青河县顺利完成首批育儿补贴发放工作,共向2184户符合条件的家庭发放708万元育儿补贴,推动育儿支持政策扎实落地。 12月23日,在青河县青河镇政府的育儿补贴申报处,不......
24小时热文
-
年关临近暖意浓 塔克什肯镇二级市场跨境采购忙
2026-02-13
-
【奋进青河】阿勒泰地区奶业新型经营主体培育项目赋能青河奶业发展
2026-02-13
-
“讲身边故事 展幸福风采”——萨尔托海乡举办农牧民讲故事选拔赛
2026-03-02
-
【奋进青河】策马寒冬 牧歌嘹亮——纯血马养殖走稳增收路
2026-01-31
-
【奋进青河】新鲜农产进城来 小店撑起便民增收桥
2026-01-31
-
【民生青河】2184户家庭获708万元支持——青河县发放首批育儿补贴
2026-01-31